コンテンツにスキップ
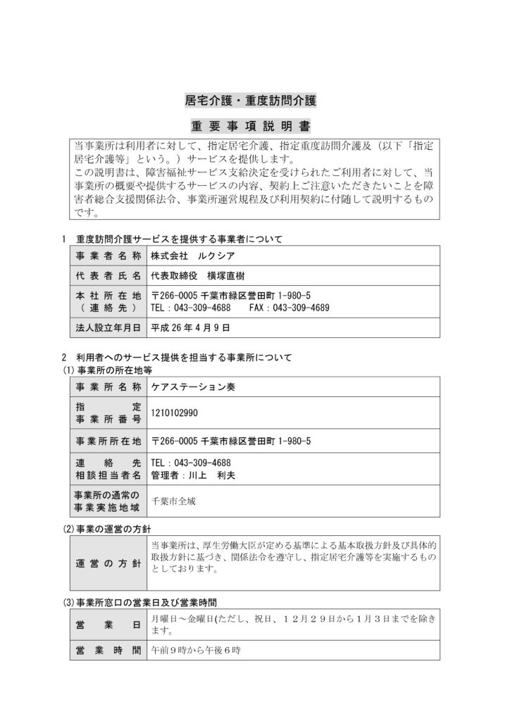
居宅介護・重度訪問介護
重要事項説明書
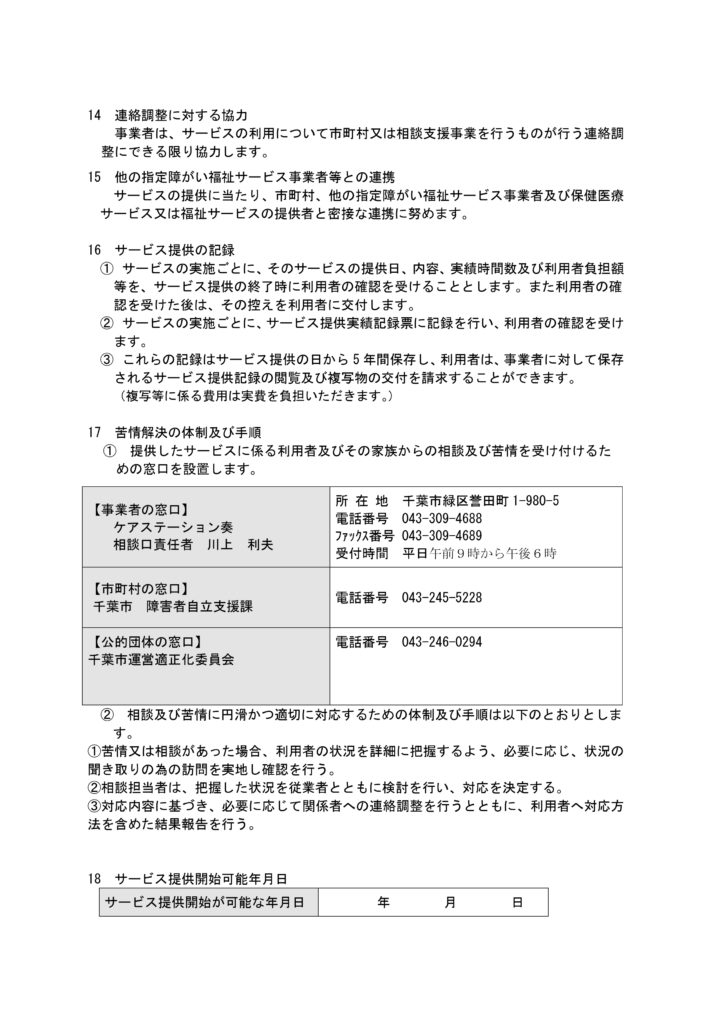
Service Information